Last time, we were introduced to the concept of confidence intervals.
Last time, we were introduced to the concept of confidence intervals.
Given how fragile a point estimator is, producing inferences about a population parameter through an interval allows for a more flexible interpretation of a statistic of interest.
Last time, we were introduced to the concept of confidence intervals.
Given how fragile a point estimator is, producing inferences about a population parameter through an interval allows for a more flexible interpretation of a statistic of interest.
Now, we move on to a second inferential approach:
Last time, we were introduced to the concept of confidence intervals.
Given how fragile a point estimator is, producing inferences about a population parameter through an interval allows for a more flexible interpretation of a statistic of interest.
Now, we move on to a second inferential approach:
This procedure serves for determining whether there is enough statistical evidence to confirm a belief/hypothesis about a parameter of interest.
When a person is accused of a crime, they face a trial.
When a person is accused of a crime, they face a trial.
The prosecution presents the case, and a jury must make a decision, based on the evidence presented.
When a person is accused of a crime, they face a trial.
The prosecution presents the case, and a jury must make a decision, based on the evidence presented.
In fact, what the jury conducts is a test of different hypotheses:
When a person is accused of a crime, they face a trial.
The prosecution presents the case, and a jury must make a decision, based on the evidence presented.
In fact, what the jury conducts is a test of different hypotheses:
Prior hypothesis: the defendant is not guilty.
Alternative hypothesis: the defendant is guilty.
The jury does not know which hypothesis is correct.
The jury does not know which hypothesis is correct.
Their base will be the evidence presented by both prosecution and defense.
The jury does not know which hypothesis is correct.
Their base will be the evidence presented by both prosecution and defense.
In the end, there are only two possible decisions:
Convict or
Acquit.
The same reasoning follows for Statistics:
The same reasoning follows for Statistics:
The prior hypothesis is called the null hypothesis (H0);
The alternative hypothesis is called the research or alternative hypothesis (H1 or Ha).
The same reasoning follows for Statistics:
The prior hypothesis is called the null hypothesis (H0);
The alternative hypothesis is called the research or alternative hypothesis (H1 or Ha).
Putting the trial example in statistical notation:
H0: the defendant is not guilty.
H1: the defendant is guilty.
The same reasoning follows for Statistics:
The prior hypothesis is called the null hypothesis (H0);
The alternative hypothesis is called the research or alternative hypothesis (H1 or Ha).
Putting the trial example in statistical notation:
H0: the defendant is not guilty.
H1: the defendant is guilty.
The hypothesis of the defendant being guilty (H1) is what we are actually testing, since any defendant enters the trial as innocent, until proven otherwise.
The same reasoning follows for Statistics:
The prior hypothesis is called the null hypothesis (H0);
The alternative hypothesis is called the research or alternative hypothesis (H1 or Ha).
Putting the trial example in statistical notation:
H0: the defendant is not guilty.
H1: the defendant is guilty.
The hypothesis of the defendant being guilty (H1) is what we are actually testing, since any defendant enters the trial as innocent, until proven otherwise.
The testing procedure begins with the assumption that the null hypothesis (H0) is true;
The goal is to determine whether there is enough evidence to infer that the alternative hypothesis (H1) is true.
The first step when doing hypothesis testing is to state the null and alternative hypotheses, H0 and H1, respectively.
The first step when doing hypothesis testing is to state the null and alternative hypotheses, H0 and H1, respectively.
Let us exercise that by practicing with an example.
The first step when doing hypothesis testing is to state the null and alternative hypotheses, H0 and H1, respectively.
Let us exercise that by practicing with an example.
Recall the inventory example from the last lecture.
The first step when doing hypothesis testing is to state the null and alternative hypotheses, H0 and H1, respectively.
Let us exercise that by practicing with an example.
Recall the inventory example from the last lecture.
Now, suppose the manager does not want to estimate the exact (or closest) mean inventory level (μ), but rather test whether this value is different from 350 computers.
The first step when doing hypothesis testing is to state the null and alternative hypotheses, H0 and H1, respectively.
Let us exercise that by practicing with an example.
Recall the inventory example from the last lecture.
Now, suppose the manager does not want to estimate the exact (or closest) mean inventory level (μ), but rather test whether this value is different from 350 computers.
The first step when doing hypothesis testing is to state the null and alternative hypotheses, H0 and H1, respectively.
Let us exercise that by practicing with an example.
Recall the inventory example from the last lecture.
Now, suppose the manager does not want to estimate the exact (or closest) mean inventory level (μ), but rather test whether this value is different from 350 computers.
As an important first note, Hypothesis Testing always tests values for population parameters.
The first step when doing hypothesis testing is to state the null and alternative hypotheses, H0 and H1, respectively.
Let us exercise that by practicing with an example.
Recall the inventory example from the last lecture.
Now, suppose the manager does not want to estimate the exact (or closest) mean inventory level (μ), but rather test whether this value is different from 350 computers.
As an important first note, Hypothesis Testing always tests values for population parameters.
Then, the next step is to know what population parameter the problem at hand is referring to.
Now, consider the following change in the research question for this example:
Now, consider the following change in the research question for this example:
In hypothesis testing, we proceed under the assumption our claim is true and then try to disprove it.
Assume that we have 10 months of Spotify returns. For example we could claim that the average Spotify stock return is 0% against it is different than zero: H0:μ=0 H1:μ≠0
Since the data are drawn from a normal distribution, the sample mean is distributed ¯x∼N(0,110).
In hypothesis testing, we proceed under the assumption our claim is true and then try to disprove it.
Assume that we have 10 months of Spotify returns. For example we could claim that the average Spotify stock return is 0% against it is different than zero: H0:μ=0 H1:μ≠0
Since the data are drawn from a normal distribution, the sample mean is distributed ¯x∼N(0,110).
Now we can use the sampling distribution to comment on how unlikely this claim is.

After the hypotheses are properly stated, what do we do?
After the hypotheses are properly stated, what do we do?
As a simplfying assumption, we will continue to assume that the population standard deviation (σ) is known, while μ is not.
After the hypotheses are properly stated, what do we do?
As a simplfying assumption, we will continue to assume that the population standard deviation (σ) is known, while μ is not.
After the hypotheses are properly stated, what do we do?
As a simplfying assumption, we will continue to assume that the population standard deviation (σ) is known, while μ is not.
A manager is considering establishing a new billing system for customers. After some analyses, they determined that the new system will be cost-effective only if the mean monthly account is more than US$ 170.00. A random sample of 400 monthly accounts is drawn, for which the sample mean is US$ 178.00. The manager assumes that these accounts are normally distributed, with a standard deviation of US$ 65.00. Can the manager conclude from this that the new system will be cost-effective? Also, they assume a confidence level of 95%.
We would like to see if we can disprove this hypothesis that monthly account is more than US$ 170.00 in favor of a claim that there is greater than US$ 170.00 H0:μ=170 H1:μ>170
After stating the null and alternative hypotheses, we need to calculate a test statistic.
After stating the null and alternative hypotheses, we need to calculate a test statistic.
Recall the standardization method for a sample statistic:
z=¯x−μσ/√n
After stating the null and alternative hypotheses, we need to calculate a test statistic.
Recall the standardization method for a sample statistic:
z=¯x−μσ/√n
For hypothesis testing purposes, the above is also known as a z test.
After obtaining the z value, let us now make use of the confidence level (1 − α) of 95% assumed by the manager.
After obtaining the z value, let us now make use of the confidence level (1 − α) of 95% assumed by the manager.
This value will be of use to establish a threshold (critical) value in a Standard Normal curve:
The shaded area is called the rejection region.
The shaded area is called the rejection region.
If a z statistic falls within the rejection region, our inference is to reject the null hypothesis.
The shaded area is called the rejection region.
If a z statistic falls within the rejection region, our inference is to reject the null hypothesis.
In case the z value falls outside this region, then we do not reject the null hypothesis.
The shaded area is called the rejection region.
If a z statistic falls within the rejection region, our inference is to reject the null hypothesis.
In case the z value falls outside this region, then we do not reject the null hypothesis.
What is the critical value?
What is the critical value?Given α=0.5
z_crit <- qnorm(0.05, mean = 0, sd = 1, lower.tail = FALSE)z_crit
## [1] 1.644854What is the critical value?Given α=0.5
z_crit <- qnorm(0.05, mean = 0, sd = 1, lower.tail = FALSE)z_crit
## [1] 1.644854Calculate the z-score
mu <- 170sigma <- 65n <- 400xbar <- 178z = (xbar-mu)/(sigma/sqrt(n))z
## [1] 2.461538What is the critical value?Given α=0.5
z_crit <- qnorm(0.05, mean = 0, sd = 1, lower.tail = FALSE)z_crit
## [1] 1.644854Calculate the z-score
mu <- 170sigma <- 65n <- 400xbar <- 178z = (xbar-mu)/(sigma/sqrt(n))z
## [1] 2.461538reject_H0 <- z > z_critreject_H0
## [1] TRUEWhat is the critical value?Given α=0.5
z_crit <- qnorm(0.05, mean = 0, sd = 1, lower.tail = FALSE)z_crit
## [1] 1.644854Calculate the z-score
mu <- 170sigma <- 65n <- 400xbar <- 178z = (xbar-mu)/(sigma/sqrt(n))z
## [1] 2.461538reject_H0 <- z > z_critreject_H0
## [1] TRUEWe do not reject the null that the mean monthly account is more than US$ 170.00.
We may also produce inferences using p-values instead of critical values.
We may also produce inferences using p-values instead of critical values.
The p-value of a statistical test is the probability of observing a test statistic at least as extreme as the one which has been computed, given that H0 is true.
We may also produce inferences using p-values instead of critical values.
The p-value of a statistical test is the probability of observing a test statistic at least as extreme as the one which has been computed, given that H0 is true.
1 - pnorm(q = 2.46, mean = 0, sd = 1)
## [1] 0.006946851A p-value of .0069 implies that there is a .69% probability of observing a sample mean at least as large as US$ 178 when the population mean is US$ 170.
A p-value of .0069 implies that there is a .69% probability of observing a sample mean at least as large as US$ 178 when the population mean is US$ 170.
In other words, this value says that we have a pretty good sample statistic for our Hypothesis Testing interests.
A p-value of .0069 implies that there is a .69% probability of observing a sample mean at least as large as US$ 178 when the population mean is US$ 170.
In other words, this value says that we have a pretty good sample statistic for our Hypothesis Testing interests.
However, such interpretation is almost never used in practice when considering p-values.
A p-value of .0069 implies that there is a .69% probability of observing a sample mean at least as large as US$ 178 when the population mean is US$ 170.
In other words, this value says that we have a pretty good sample statistic for our Hypothesis Testing interests.
However, such interpretation is almost never used in practice when considering p-values.
Instead, it is more convenient to compare p-values with the test's significance level (α):
If the p-value is less than the significance value, we reject the null hypothesis;
If the p-value is greater than the significance value, we do not reject the null hypothesis.
Consider, for example, a p-value of .001.
Consider, for example, a p-value of .001.
This number says that we will only start not to reject the null when the significance level is lower than .001.
Consider, for example, a p-value of .001.
This number says that we will only start not to reject the null when the significance level is lower than .001.
Consider, for example, a p-value of .001.
This number says that we will only start not to reject the null when the significance level is lower than .001.
We can consider the following ranges and significance features for p-values:
p<.01: highly significant test, overwhelming evidence to infer that H1 is true;
.01≤p≤.05: significant test, strong evidence to infer that H1 is true;
.05<p≤.10: weakly significant test;
p>.10: little or no evidence that H1 is true.
As you may have already noticed, the typical Normal distribution density curve has two “tails.”
As you may have already noticed, the typical Normal distribution density curve has two “tails.”
Depending on the sign present in the alternative hypothesis (H1), our test may have one or two rejection regions.
As you may have already noticed, the typical Normal distribution density curve has two “tails.”
Depending on the sign present in the alternative hypothesis (H1), our test may have one or two rejection regions.
Whenever the sign in the alternative hypothesis is either “<” or “>,” we have a one-tailed test.
As you may have already noticed, the typical Normal distribution density curve has two “tails.”
Depending on the sign present in the alternative hypothesis (H1), our test may have one or two rejection regions.
Whenever the sign in the alternative hypothesis is either “<” or “>,” we have a one-tailed test.
A two-tailed test will take place whenever the not equal to sign (≠) is present in the alternative hypothesis.
A two-tailed test will take place whenever the not equal to sign (≠) is present in the alternative hypothesis.
For two-tailed test, we simply divide the significance level (α) by 2.
Back to the Spotify example:
Lets say we're claiming there is no return on average. We would like to see if we can disprove this hypothesis in favor of a claim that there is a positive return H0:μ=0 H1:μ>0
Clicker Question: What type of hypothesis test is this?
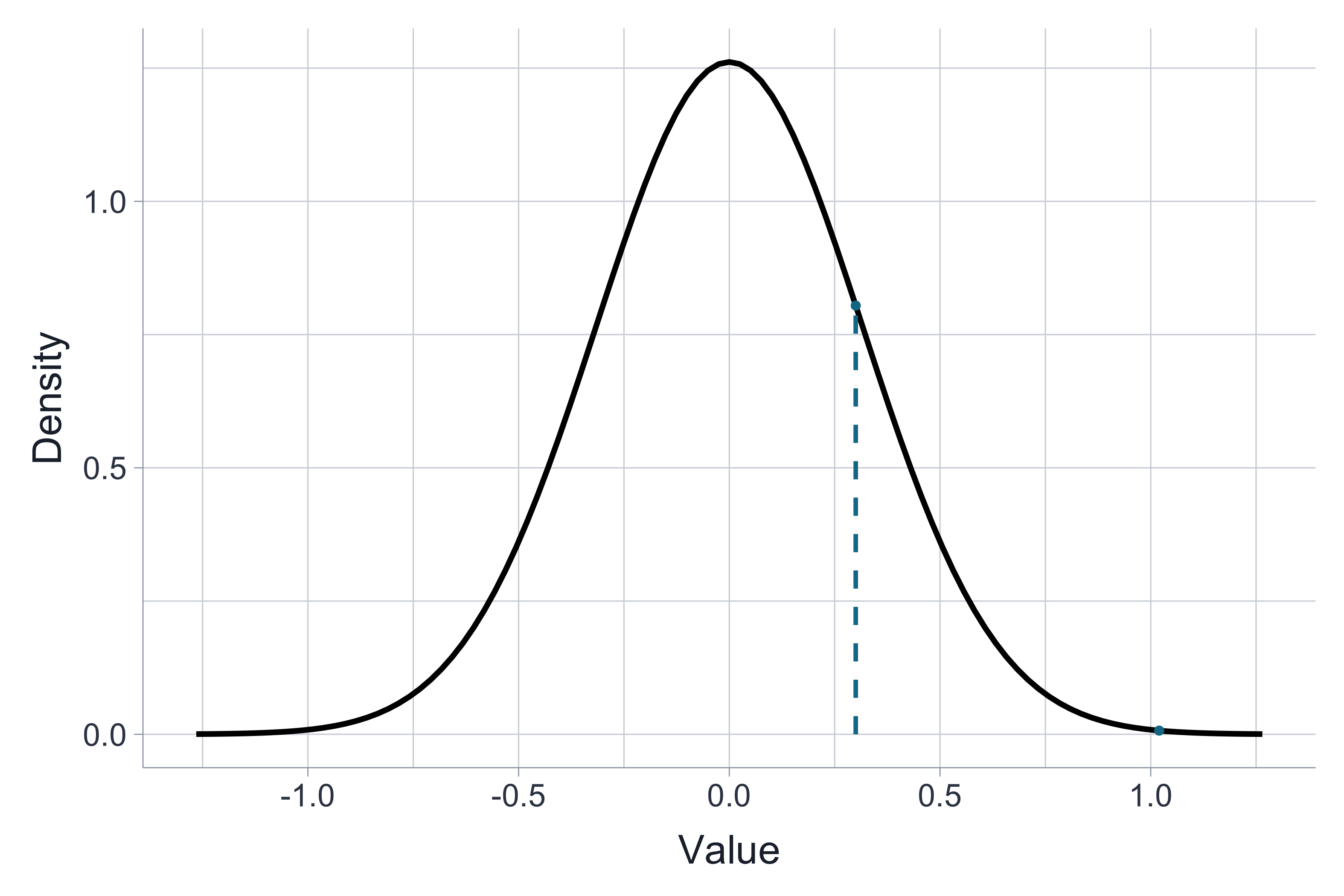
So in the Spotify example, we had 10 observations with a sample mean, ¯x=0.3. We also somehow know that σ2=1.
If we want to test the hypothesis H0:μ=0 H1:μ>0
We want to calculate the probability we got an ¯x as extreme as 0.3 if the true population μ=0. Is it rare that we got 0.3 or is that quite common from the sampling distribution?
This means we want to calculate P(¯x>0.3) if ¯x∼N(0,110). We will write that as:
P(¯x>0.3 | μ=0)

We want to calculate P(¯x>0.3) if ¯X∼N(0,110)
We want to calculate P(¯x>0.3) if ¯X∼N(0,110)
P(¯x>0.3)=P(¯x−μσ/√n>0.3−01/√10)=P(x>0.948)=0.1715
pnorm(q = 0.3, mean = 0, sd = 1/sqrt(10), lower.tail = FALSE)
## [1] 0.1713909# orpnorm(0.3/(1/sqrt(10)), mean = 0, sd =1, lower.tail = FALSE)
## [1] 0.1713909This says that if the true population mean is μ=0, then 17% of the time we would expect to see a sample mean greater than 0.3, 17% of the time.
This is not so rare (~ 1 out of 5), so this isn't strong evidence against the null.
It doesn't prove it, but it does not rule it out.
So far, we have assumed that the population standard deviation (σ) was known when computing confidence intervals and hypothesis testing.
So far, we have assumed that the population standard deviation (σ) was known when computing confidence intervals and hypothesis testing.
This assumption, however, is unrealistic.
So far, we have assumed that the population standard deviation (σ) was known when computing confidence intervals and hypothesis testing.
This assumption, however, is unrealistic.
Now, we relax such belief, and move on using a very similar approach.
Recall the formula for the z test:
z=¯x−μσ/√n
Recall the formula for the z test:
z=¯x−μσ/√n
Now that the population standard deviation is unknown, what is the best move?
Recall the formula for the z test:
z=¯x−μσ/√n
Now that the population standard deviation is unknown, what is the best move?
Replace it by its sample estimator, s!
Recall the formula for the z test:
z=¯x−μσ/√n
Now that the population standard deviation is unknown, what is the best move?
Replace it by its sample estimator, s!
t=¯x−μs/√n
Now, we do not know the population standard deviation anymore.
Now, we do not know the population standard deviation anymore.
However, frequentist methods still assume that the population mean (μ) is normally distributed.
Now, we do not know the population standard deviation anymore.
However, frequentist methods still assume that the population mean (μ) is normally distributed.
In 1908, William S. Gosset came up with the Student t distribution, whose mean and variance are
E(X)=0
Var(X)=νν−2
where ν=n−1.

The t distribution has a "mound-shaped" density curve, while the Normal's is bell-shaped.
Its only parameter is ν, the degrees of freedom of the distribution:
X∼t(ν)
Its only parameter is ν, the degrees of freedom of the distribution:
X∼t(ν)
The larger the value of ν, the more similar the t distribution is to the Normal.
Its only parameter is ν, the degrees of freedom of the distribution:
X∼t(ν)
The larger the value of ν, the more similar the t distribution is to the Normal.
When σ is unknown, we can define the confidence interval for the population mean (μ) as:
¯x±tα/2, ν(s√n)
When σ is unknown, we can define the confidence interval for the population mean (μ) as:
¯x±tα/2, ν(s√n)
Notice that, in addition to the significance level (α), we also must take the number of degrees of freedom (ν=n−1) into account to find the standard error for ¯x.
When σ is unknown, we can define the confidence interval for the population mean (μ) as:
¯x±tα/2, ν(s√n)
Notice that, in addition to the significance level (α), we also must take the number of degrees of freedom (ν=n−1) into account to find the standard error for ¯x.
Furthermore, for hypothesis testing, the t-statistic is obtained with:
t=¯x−μs/√n
We cannot use the sampling distribution of μ anymore, since the population standard deviation is unknown.
We cannot use the sampling distribution of μ anymore, since the population standard deviation is unknown.
Such assumption considers an infinitely large sample, which is almost never the case in practice.
We cannot use the sampling distribution of μ anymore, since the population standard deviation is unknown.
Such assumption considers an infinitely large sample, which is almost never the case in practice.
For smaller sample sizes, the t distribution is extremely useful, and its shape is conditional on this sample size.
We cannot use the sampling distribution of μ anymore, since the population standard deviation is unknown.
Such assumption considers an infinitely large sample, which is almost never the case in practice.
For smaller sample sizes, the t distribution is extremely useful, and its shape is conditional on this sample size.
But why (n-1) degrees of freedom?
An example:
Assuming that it can be profitable to recycle newspapers, a company’s financial analyst has computed that the firm would make a profit if the mean weekly newspaper collection from each household exceeded 2 lbs. His study collected data from a sample of 148 households. The calculated sample average weight was 2.18 lbs.
Do these data provide sufficient evidence to allow the analyst to conclude that a recycling plant would be profitable? Assume a significance level of 1%, and a sample variance of .962 lbs2.
Solution:
xbar <- 2.18mu <- 2s <- sqrt(0.962)n <- 148df <- n-1alpha <- 0.01t <- (xbar-mu)/(s/(sqrt(n)))1-pt(q = t,df = df)
## [1] 0.01354263(1- pt(q = t,df = df)) < 0.01
## [1] FALSEIf we have simple random sample, Normal X, and σ known:
If we have simple random sample, Normal X, and σ unknown:
What if we don't know that X is normal?
n<15⟹ only use t if X looks very normally distributed.
15<n<31⟹ use t as long as there are no extreme outliers
n>31, probably okay using z
Recall Law of Large numbers that says as n→∞: ¯x−μσ/√n→dN∼(0,1)
Keyboard shortcuts
| ↑, ←, Pg Up, k | Go to previous slide |
| ↓, →, Pg Dn, Space, j | Go to next slide |
| Home | Go to first slide |
| End | Go to last slide |
| Number + Return | Go to specific slide |
| b / m / f | Toggle blackout / mirrored / fullscreen mode |
| c | Clone slideshow |
| p | Toggle presenter mode |
| t | Restart the presentation timer |
| ?, h | Toggle this help |
| Esc | Back to slideshow |